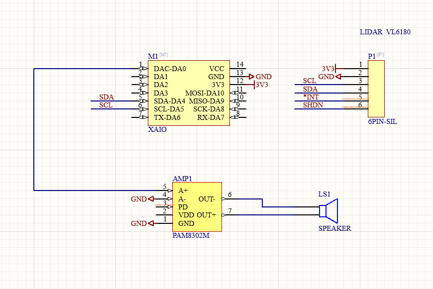
Optical Theremin Applications usin Adafruit QTPY or Seeed XAIO
Applications
Sound production Optical Theremin
Optical Theremin ---> sine-interrupt-fl2
Optical Pluckeroo ---> sine-interrupt-fl2
BOM
| PART |
SUPPLIER |
REF |
| QTPY | Adafruit | https://www.adafruit.com/product/4600 |
| VL6180 | Adafruit | https://www.adafruit.com/product/3316 |
| PAM8302 | Adafruit | https://www.adafruit.com/product/2130 |
Advanced RISC
SAMD21