INDEX

IoT Sprinkler controller boards


https://pcbway.com W53394ASF2 sprinkler_photon_LCD


Assembled unit example

PARTS

Particle.io Photon

Particle Amazon

1602 LCD Screen

Ali Express Amazon


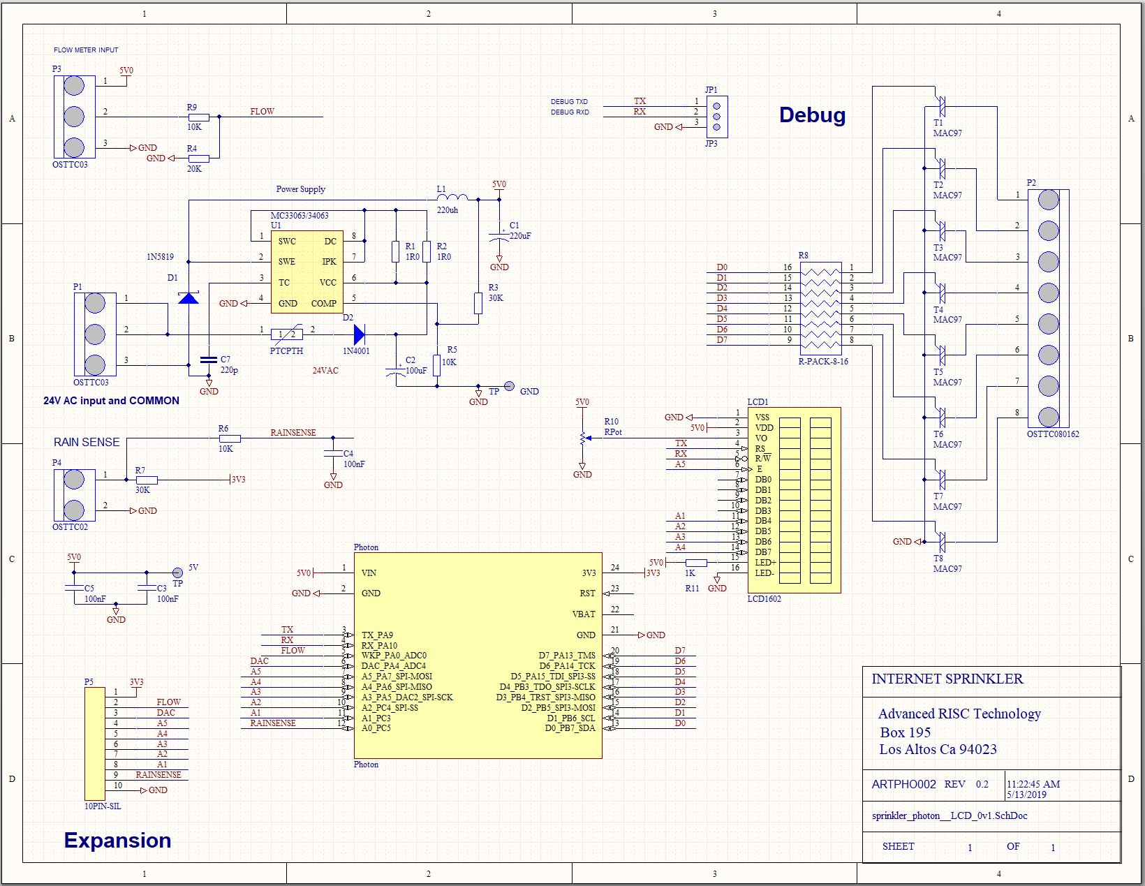
Schematic