Advanced RISC Technology

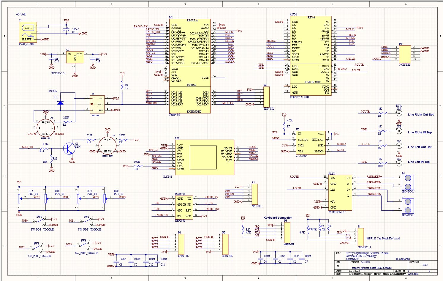
Teensy 4.0 Application board


Teensy 4.0 Application board

Features:
  1. MIDI IO with DIN5 connectors and Optical isolation
  2. ESP8266 WiFi Radio
  3. Class D Sterio Amp
  4. 4 Pots and 4 Switches
  5. 240x320 Color LCD
  6. Teensy 4.0 I2S Audio interface board
  7. Line level Audio input and output
  8. Touch Keyboard interface
  9. Extra IOs routed to headers

Bill of Material for Teensy 4.0 Application board
Comment PCB Footprint Quantity Components DESC & LINK Price
PAM8403MOD 3W Sterio Class D Am module AMP1 PAM8403_MODhttps://www.amazon.com/PAM8403-Channel-Amplifier-Envistia-Mall/dp/B07N12VPTS1.75
TEENSY AUDIO AUD1 teensy_audio - rev4https://www.pjrc.com/store/teensy3_audio.html13.75
100uf Capacitor C3 EL-TH2.5-5X11 CAP POL 1
100nf Capacitor C4, C5, C6, C7, C8, C9, C10, C11 RADCAP-0.2 CAP NP 8
1uf Capacitor C12, C13 RADCAP-0.2 CAP NP 2
1N5819 DIODE SCHOTTKY 40V 1A DO-41 D1 AXIAL-0.4 - DIODE DIODE SCHOTTKY 1
RCA RCA PC QUAD VERT MOUNT J1 RCA-QUAD-2x2 RCA-QUAD-VERT 1
MIDI IN 5-pin circular DIN connector J2 5-PIN-DIN-RA-PCB-NEW 5-PIN-CIRCULAR-DINNEW 1
MIDI OUT 5-pin circular DIN connector J3 5-PIN-DIN-RA-PCB-NEW 5-PIN-CIRCULAR-DINNEW 1
5PIN-SIL_1 5 Pin Single In line .1 Inch centers J4 SIP-5 5PIN-SIL_1 1
PWR_2.1MM Small Wall Power THRU J5 POWER_BARREL_RAPC722X PWR_2.1MM 1
Teensy4.0 ortex-M7 Dev Board M1 teensy40EX teensy40EX 1
ILi9341 240x320 TFT Display M2 ILi9341 ILi9341 1
6PIN-SIL 6 Pin Single In line .1 Inch centers P1, P2, P4, P5 SIP-6 6PIN-SIL 4
6PIN-SIL 6 Pin Single In line .1 Inch centers P3 SIP-6-F-RT 6PIN-SIL 1
2PIN-POW Terminal Block 2 pos 5mm P6, P7 OSTTC02 2PIN-POW 2
10PINDIL P8 IDC-10 10PINDIL 1
NPN NPN Transistor Q1 TO92 - S NPN 1
4.7K RESISTOR R1, R2, R3, R7, R17 AXIAL-0.4 R 5
1K RESISTOR R4, R5, R8, R9, R10 AXIAL-0.4 R 5
220R RESISTOR R6, R12, R13 AXIAL-0.4 R 3
100R RESISTOR R11 AXIAL-0.4 R 1
2.2K RESISTOR R14 AXIAL-0.4 R 1
10K RESISTOR R15 AXIAL-0.4 R 1
POT_TT Potentiometer R16, R18, R19, R20 POT_TTPO90S POT_TT 4
ESP2866 ESP2866 WiFiModule RADIO1 ESP2866_Serial_Module ESP2866 1
SW_PDT _TOGGLE SW1, SW2, SW3, SW4 SW_SPDT_TOGGLE SW_PDT _TOGGLE 4
6N138M Optoisolator, darlington pair output U1 DIP8 OPTO_DARL_6N138S 1
23LC1024 1 Mbit Serial SRAM U2 DIP8 23LC1024 1
TC1262-3.3 +5 Volt Positive 3 terminal regulator U3 TO220 LM7805 1

Firmware example

Download Firmware for board

Small Beep Board Application box

Version with Telephone Keyboard

Big Beep Board