Advanced RISC
Digital analog Theremin
https://jlcpcb.com 234284R_Y7
Assembled unit example
PARTS
Arduino Nano
Arduino
Amazon
PAM 8302
Adafruit
Amazon
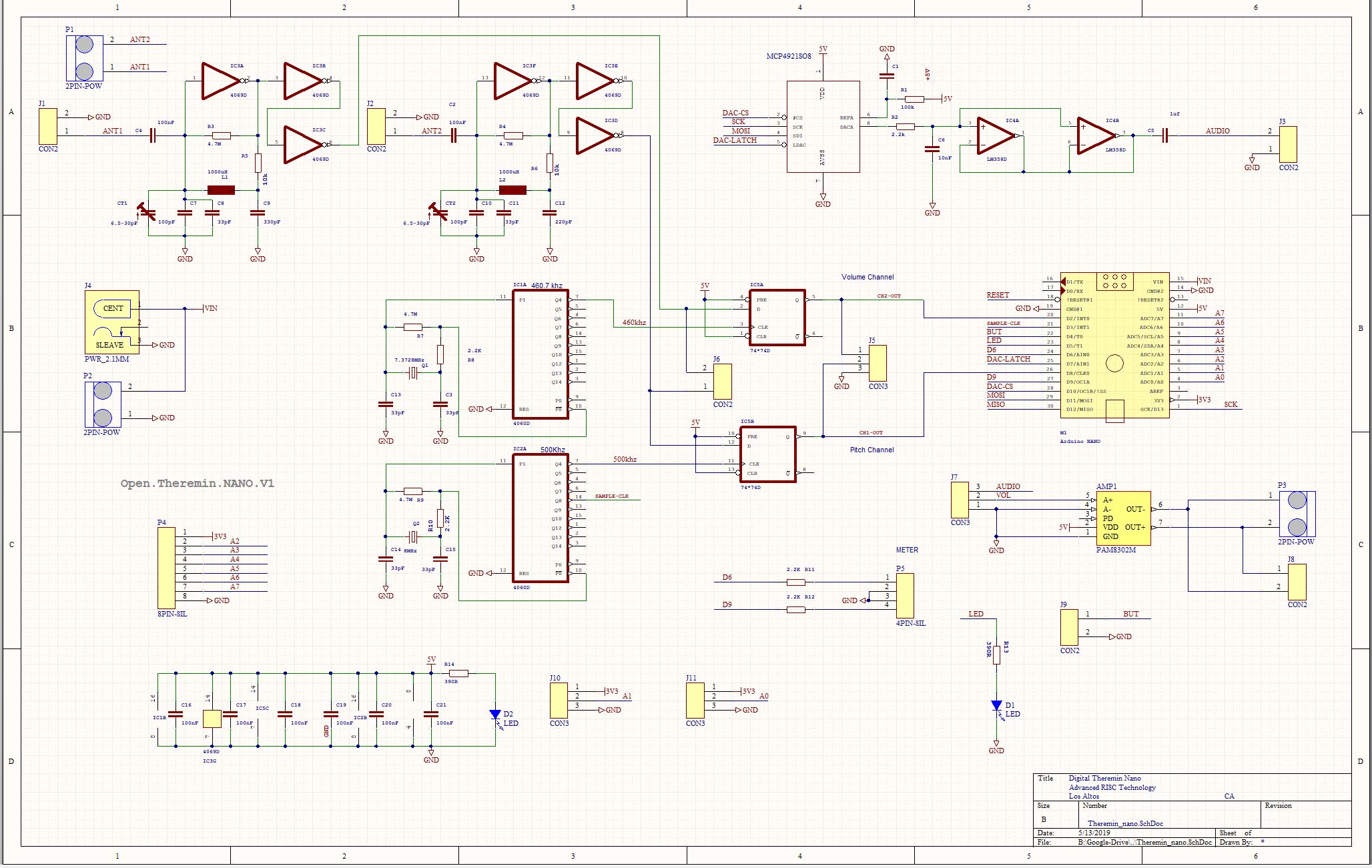
Schematic
Advanced RISC